川外要闻

首页 > 川外要闻 >

我校9册教材入选“十四五”普通高等教育本科国家级规划教材

2026-01-23 文章来源: 点击数:[]

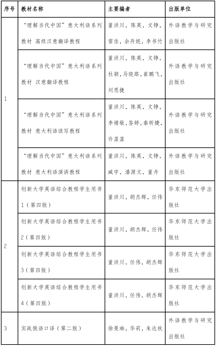
近日,教育部公布“十四五”普通高等教育本科国家级规划教材入选名单,我校《“理解当代中国”意大利语系列教材》(4册)、《创新大学英语综合教程》(4册)和《实战俄语口译(第二版)》9 册教材成功入选,排名市属高校第一,充分彰显了学校在外语教材建设领域的深厚积淀与创新实力。

我校“十四五”普通高等教育本科国家级规划教材入选名单

微信图片_20260123171628_606_4.jpg

国家级规划教材是全国本科教材在思想性、科学性、适用性上的最高标杆,需经过省级推荐、专家评审等多轮严格遴选。此次9册教材入选,既是教育部对我校教材建设质量的权威认证,也是对学校编写团队深耕外语教育、服务国家对外传播战略的高度肯定。

长期以来,我校始终将教材建设作为人才培养的核心抓手,积极响应国家教材体系建设号召。未来,学校将以此次入选为契机,深化教材内容与形态创新,充分发挥国家级规划教材的示范引领作用,为培养更多能讲好中国故事的复合型外语人才筑牢教学根基,助力国家国际传播能力建设。

来源:教务处

Baidu
map